Organograma

Estrutura organizacional da Câmara Municipal de Sarandi

Estrutura Organizacional

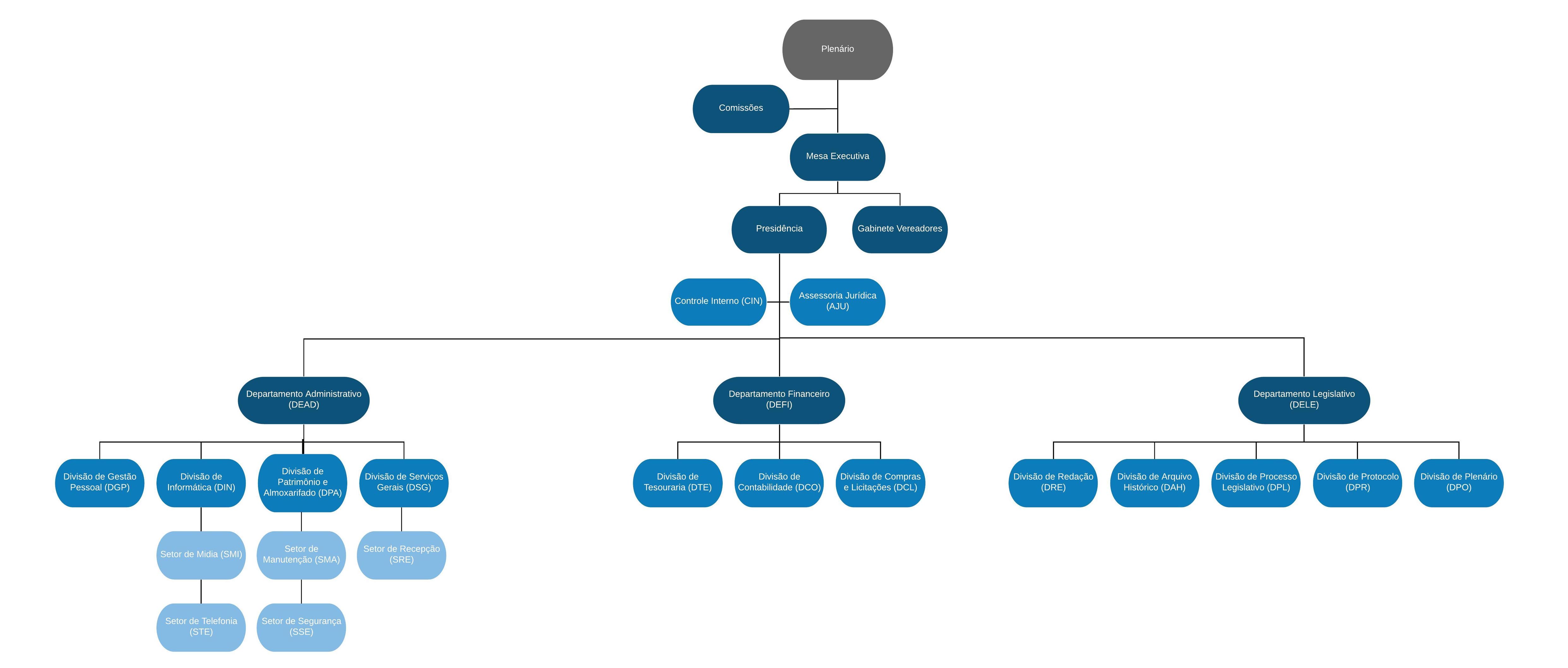
O organograma apresenta a estrutura hierárquica e organizacional da Câmara Municipal de Sarandi, demonstrando como os diversos setores e departamentos estão organizados para garantir o funcionamento eficiente do Poder Legislativo Municipal.

📋 Informações importantes:
  • Estrutura atualizada em julho de 2023
  • Hierarquia dos cargos e funções
  • Divisão por departamentos e setores
  • Linhas de subordinação e responsabilidade
9
Vereadores
3
Departamentos
2023
Última Atualização

Visualizar Organograma

Clique na imagem abaixo para visualizar o organograma em tamanho ampliado:

Organograma da Câmara Municipal de Sarandi
Baixar Organograma Ampliar Imagem

Informações Complementares

O organograma é uma ferramenta fundamental para a transparência administrativa, permitindo aos cidadãos compreender como a Câmara Municipal está organizada e quais são as responsabilidades de cada setor.

🔍 Para mais informações:
  • Consulte a seção de Estrutura Organizacional
  • Acesse os dados de Servidores e Funcionários
  • Verifique as Competências de cada Departamento
  • Entre em contato através da Ouvidoria